永續發展

 員工滿意度調查

滿意度調查實施緣由

為了解員工的想法,並針對重大問題進行深度溝通與訂定改善計畫,本公司訂於每年11月進行當年度員工對公司之滿意度調查。

滿意度調查實施結果及改善計畫

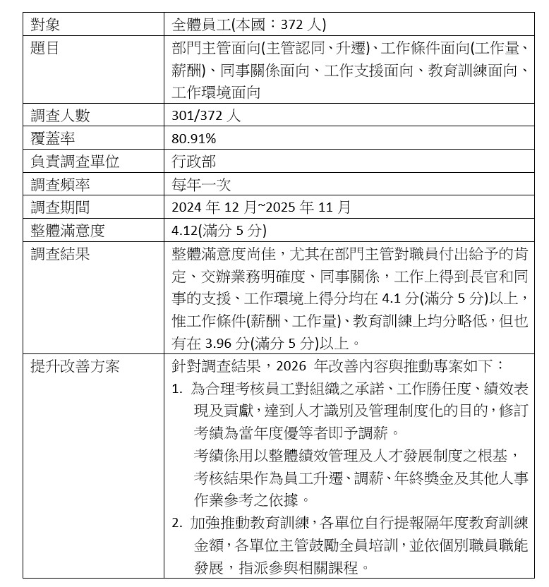
本公司行政部於 2025 年 11 月底執行 2025 年員工滿意度調查。本次員工意見調查內容包括部門主管面向(主管認同、升遷)、工作條件面向(工作量、薪酬)、同事關係面向、工作支援面向、教育訓練面向、工作環境面向 6 大構面。

2025年應調查人數:372人
實際回收問卷301份
覆蓋率80.91%。